河南齐宣王!官宣6将加盟续约6将首轮客战海港摸底考两连主抢分
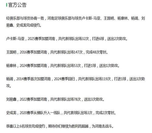
原来,河南队大年初五“齐宣王”,是为了迎财神啊!北京时间2月21日,河南队官宣,古斯塔沃、姆布拉、阿布拉汗、尹聪耀正式加盟,乃比江、范绪林租借加盟。新赛季他们将身披河南队战袍,征战各项赛事。另外官宣,与马亚、王国明、杨意林、杨阔、刘易鑫、史成龙完成续约。

这番操作最亮眼的地方,在于俱乐部思路非常清晰,续约6名球员保住下限,引进强力内外援提升上限。另外,河南队还官宣,刘鑫瑜、王浩然、杜智轩三名球员合同到期,正式离队。球员韩东租借至中甲俱乐部石家庄功夫、李星贤租借至中甲俱乐部南通支云。

后防核心卢卡斯·马亚留队,意味着后防线防空和出球有了主心骨,上赛季马亚出战32场全部首发,贡献6球2助攻,带刀侍卫一个。王国明的续约则给门线安全上了“双保险”,出场超140次的老将是更衣室精神领袖。杨意林、杨阔等实力派轮换,河南队保住了上赛季的战术框架和默契度。

加盟的6人,精准填补了窟窿。前海港功勋中锋古斯塔沃的到来,完美解决了卡多索离队后的“支点荒”。这位31岁的巴西人熟悉中超节奏,背身拿球和门前终结能力一流,是即插即用的“即战力”。西班牙边锋姆布拉则带来了边路急需的爆点和突破,拉玛西亚青训的出身保证了脚下技术。

新赛季对于河南队极为严峻的现实是,将以-6分起步。前三轮,他们将先要客场硬碰卫冕冠军上海海港,这是一次“摸底考”。随后回航海体育场接连迎战云南玉昆、保级直接对手武汉三镇。这三场比赛,都是河南队今年新阵容的初步考验,更是决定球队能否早日摆脱积分泥潭的“命运之战”。
-6分起步,意味着河南队没有犯错空间。结合赛程和对手特点,前三轮走势可以用“客场求稳,主场抢分”来概括。

第一轮(3月7日):客场vs上海海港是一场“地狱难度”的开局。卫冕冠军被扣5分,主场作战肯定剑指3分。对河南队而言,要先“立足防守,避免惨案”。拉莫斯会打防守反击,还是对攻?

第二轮(3月15日):主场vs云南玉昆——首个主场,必须争取3分。也是填平积分坑的最佳机会。云南玉昆作为中超二年级生,他们冬窗引援力度很大,非常难打。但客场成绩一般。

第三轮(3月22日):主场vs武汉三镇——保级生死战提前进行,河南队力拼不败。武汉三镇被罚5分,虽然实力有所下滑,但是很有韧性,换帅之后实力神秘,反击质量依然不容小觑。
【您若喜欢“刀锋体育”的文字,请果断关注,了解中国足球不迷路】